欢迎您来到【遵义党校干部培训基地】官网!专注党性教育-红色培训-业务教育-红色研学-乡村振兴!
课程设置
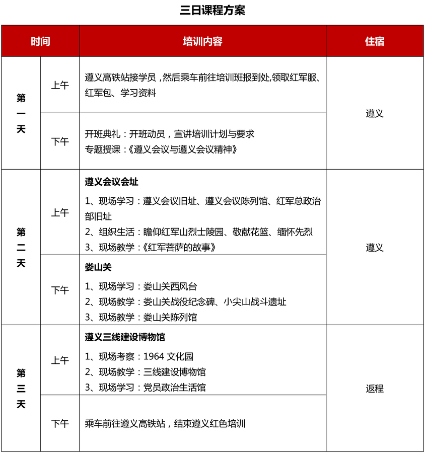
三日培训课程方案
2024-04-11 16:07:54

三日培训课程方案


发表时间:2023-10-30 17:17

方案涵盖:专题教学、现场教学、体验教学、组织生活。线下可到娄山关、苟坝会议、四渡赤水、土城古镇十八帮文化等地进行现场教学体验。

三日课程方案.jpg